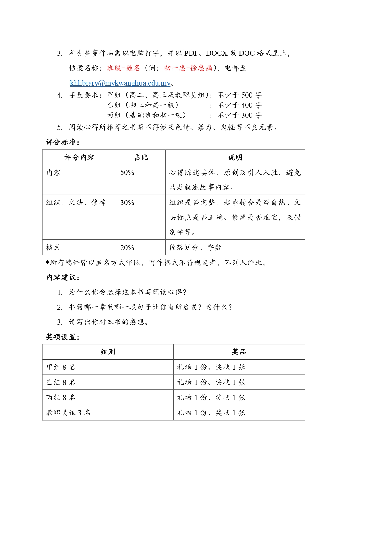
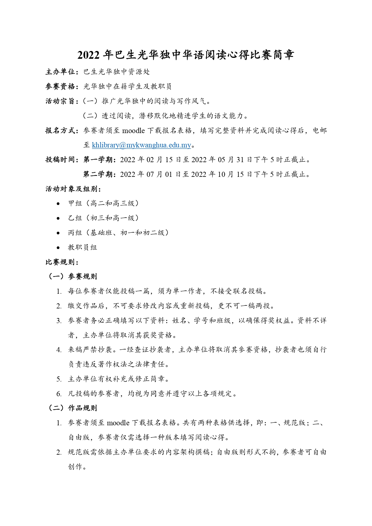
最新消息

2022年第二学期“华语阅读心得比赛”

致全体教职员生:
 
由资源处主办的2022年第二学期“华语阅读心得比赛”将于7月1 日开始,欲知更多活动详情,请参阅“华语阅读心得比赛”活动海报及简章。有兴趣参加的教职员生可直接下载参赛表格,于截止日(10月15日),下午5点之前电邮发送至 该Email地址已收到反垃圾邮件插件保护。要显示它您需要在浏览器中启用JavaScript。
 
请大家踊跃参与,共同打造人文书香校园。

Log in