最新消息

2025年第一学期“我是K书王”比赛

致:全体学生

2025年第一学期“我是K书王”比赛
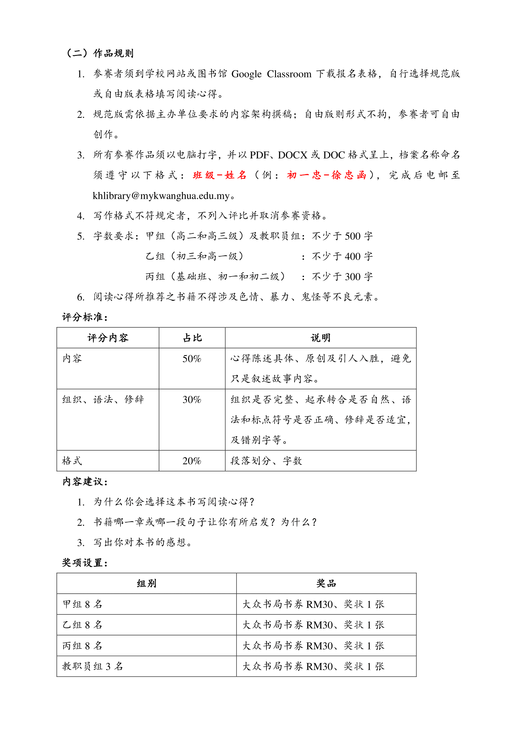
由资源处所主办的2025年第一学期“我是K书王”比赛即日起开始,請有兴趣的同学们参阅活动简章以了解更多活动詳情。

欢迎全体同学踊跃到图书馆或华艺电子书借阅,共同打造人文书香校园,谢谢。

资源处 启
 
————————————————————————————————————
 
致:全体学生

2025年第一学期“华语阅读心得比赛”
由资源处所主办的2025年第一学期“华语阅读心得比赛”已开始,請有兴趣的同学们参阅活动简章以了解更多活动詳情。

欢迎全体同学踊跃参与,共同打造人文书香校园,谢谢。

资源处 启

 
 
 
 

2024年宝马慈善义走/跑 BMW Wheelcorp Premium Charity Walkathon 2024 - Klang Station

2024年宝马慈善义走/跑 BMW Wheelcorp Premium Charity Walkathon 2024 - Klang Station
活动日期:2024年11月17日(日)
活动时间:06:45 AM
活动地点:Wheelcorp Premium Setia Alam @ Shah Alam
领取物品日期:yet to confirm
领取物品时间:yet to confirm
领取物品地点:巴生光华独中
比赛项目及费用:3KM(Run)-RM88、6KM(Run)-RM108
、10KM(Run)-RM128 、15KM(Run)-RM148
报名可获得:
8.1. Puma® Event Jersey义跑T恤
8.2.Finisher Medal (Strictly for finishers only)精美奖牌(完赛者)
8.3.Race Bib号码布
8.4.E-Certificate电子证书
8.5.Refreshment完赛点心
8.6.Personal Accident Insurance 个人保险
报名截止:31.10.2024(日)
若有问题可联系光华独中:03-3341 6650 周一至周五,早上8a.m.至下午3p.m.(除公共假期)

报名链接:https://docs.google.com/forms/d/e/1FAIpQLSe9DhAArO1tt51BD3LFP49bUVrae8Rd-uOWB_a4LPkBthmL_g/viewform 

Log in